图片
一、学校自然情况
1.学校全称:大连工业大学。
2.办学地点及校址:辽宁省大连市甘井子区轻工苑1号。
3.办学类型:普通高等学校(公办)。
4.办学层次:本科。
5.办学形式:全日制。
6.主要办学条件:校园占地面积52.2万平方米(约合782.5亩),生均教学行政用房面积10.4平方米,生均宿舍面积9平方米,生师比19.2。专任教师 869 人,具有研究生学位教师占专任教师的比例为 93.3%,具有高级职务教师占专任教师的比例58.5% 。教学科研仪器设备总值 56176.3 万元,生均教学科研仪器设备值 27364.4 元。图书 97 万册,生均图书 47.2 册。
7.住宿条件:2023级新生宿舍标准为4人间或6人间,新生入学宿舍安排采取学校集中统一分配。
二、专业设置
|
序号 |
专业 |
专业名称 |
学制 |
学习年限 |
科类1 |
科类2 |
授予学位门类 |
学费 |
备注 |
|
1 |
050201 |
英语 |
四年 |
3-6年 |
文理兼招 |
物理历史学科类兼招 |
文学 |
4800 |
|
|
2 |
050207 |
日语 |
四年 |
3-6年 |
文理兼招 |
物理历史学科类兼招 |
文学 |
4800 |
|
|
3 |
070302 |
应用化学 |
四年 |
3-6年 |
理工 |
物理学科类 |
工学 |
5200 |
|
|
4 |
071002 |
生物技术 |
四年 |
3-6年 |
理工 |
物理学科类 |
理学 |
5200 |
|
|
5 |
080201 |
机械工程 |
四年 |
3-6年 |
理工 |
物理学科类 |
工学 |
5200 |
|
|
6 |
080203 |
材料成型及控制工程 |
四年 |
3-6年 |
理工 |
物理学科类 |
工学 |
5200 |
|
|
7 |
080204 |
机械电子工程 |
四年 |
3-6年 |
理工 |
物理学科类 |
工学 |
5200 |
|
|
8 |
080213T |
智能制造工程 |
四年 |
3-6年 |
理工 |
物理学科类 |
工学 |
5200 |
|
|
9 |
080204H |
机械电子工程 |
四年 |
3-6年 |
理工 |
物理学科类 |
工学 |
35000 |
中外合作办学 |
|
10 |
080406 |
无机非金属材料工程 |
四年 |
3-6年 |
理工 |
物理学科类 |
工学 |
5200 |
|
|
11 |
080407 |
高分子材料与工程 |
四年 |
3-6年 |
理工 |
物理学科类 |
工学 |
5200 |
|
|
12 |
080603T |
光源与照明 |
四年 |
3-6年 |
理工 |
物理学科类 |
工学 |
5200 |
|
|
13 |
080701 |
电子信息工程 |
四年 |
3-6年 |
理工 |
物理学科类 |
工学 |
5200 |
|
|
14 |
080703 |
通信工程 |
四年 |
3-6年 |
理工 |
物理学科类 |
工学 |
5200 |
|
|
15 |
080801 |
自动化 |
四年 |
3-6年 |
理工 |
物理学科类 |
工学 |
5200 |
|
|
16 |
080901 |
计算机科学与技术 |
四年 |
3-6年 |
理工 |
物理学科类 |
工学 |
5200 |
|
|
17 |
080901 |
计算机科学与技术 |
四年 |
3-6年 |
理工 |
物理学科类 |
工学 |
25000 |
本科学术互认课程项目 |
|
18 |
080906 |
数字媒体技术 |
四年 |
3-6年 |
理工 |
物理学科类 |
工学 |
5200 |
|
|
19 |
081301 |
化学工程与工艺 |
四年 |
3-6年 |
理工 |
物理学科类 |
工学 |
5200 |
|
|
20 |
081601 |
纺织工程 |
四年 |
3-6年 |
理工 |
物理历史学科类兼招 |
工学 |
5200 |
|
|
21 |
081602 |
服装设计与工程 |
四年 |
3-6年 |
理工 |
物理历史学科类兼招 |
工学 |
5200 |
|
|
22 |
081701 |
轻化工程 |
四年 |
3-6年 |
理工 |
物理学科类 |
工学 |
5200 |
|
|
23 |
081705T |
化妆品技术与工程 |
四年 |
3-6年 |
理工 |
物理学科类 |
工学 |
5200 |
|
|
24 |
082502 |
环境工程 |
四年 |
3-6年 |
理工 |
物理学科类 |
工学 |
5200 |
|
|
25 |
082701 |
食品科学与工程 |
四年 |
3-6年 |
理工 |
物理学科类 |
工学 |
5200 |
|
|
26 |
082702 |
食品质量与安全 |
四年 |
3-6年 |
理工 |
物理学科类 |
工学 |
5200 |
|
|
27 |
082706T |
葡萄与葡萄酒工程 |
四年 |
3-6年 |
理工 |
物理学科类 |
工学 |
5200 |
|
|
28 |
082803 |
风景园林 |
四年 |
3-6年 |
理工 |
物理历史学科类兼招 |
工学 |
5200 |
|
|
29 |
083001 |
生物工程 |
四年 |
3-6年 |
理工 |
物理学科类 |
工学 |
5200 |
|
|
30 |
120108T |
大数据管理与应用 |
四年 |
3-6年 |
理工 |
物理学科类 |
管理学 |
5200 |
|
|
31 |
120201K |
工商管理 |
四年 |
3-6年 |
文理兼招 |
物理历史学科类兼招 |
管理学 |
5200 |
|
|
32 |
120201K |
工商管理 |
四年 |
3-6年 |
文理兼招 |
物理历史学科类兼招 |
管理学 |
25000 |
本科学术互认课程项目 |
|
33 |
120206 |
人力资源管理 |
四年 |
3-6年 |
文理兼招 |
物理历史学科类兼招 |
管理学 |
5200 |
|
|
34 |
120601 |
物流管理 |
四年 |
3-6年 |
文理兼招 |
物理历史学科类兼招 |
管理学 |
5200 |
|
|
35 |
081706TK |
生物质能源与材料 |
四年 |
3-6年 |
理工 |
物理学科类 |
工学 |
5200 |
|
|
36 |
083002T |
生物制药 |
四年 |
3-6年 |
理工 |
物理学科类 |
工学 |
5200 |
|
|
37 |
082710T |
食品营养与健康 |
四年 |
3-6年 |
理工 |
物理学科类 |
工学 |
5200 |
|
|
38 |
130301 |
表演 |
四年 |
3-6年 |
艺术文理兼招 |
物理历史学科类兼招 |
艺术学 |
10000 |
|
|
39 |
130401 |
美术学 |
四年 |
3-6年 |
艺术文理兼招 |
物理历史学科类兼招 |
艺术学 |
10000 |
|
|
40 |
130505 |
服装与服饰设计 |
四年 |
3-6年 |
艺术文理兼招 |
物理历史学科类兼招 |
艺术学 |
10000 |
|
|
41 |
1305 |
设计学类 |
四年 |
3-6年 |
艺术文理兼招 |
物理历史学科类兼招 |
艺术学 |
10000 |
|
注:1.表中招生专业学费标准若有变化,以辽宁省物价部门批复意见为准;
2.设计学类按专业大类招生,所包含专业不再分设招生计划。
三、招生计划安排
1.学校根据人才培养目标、办学条件、毕业生就业情况、各地生源变化情况和生源质量、地方产业发展对人才的需求情况等因素,经学校招生委员会研究确定各专业门类的培养规模和分省招生计划。重点加大紧缺专业人才及应用型、复合型和创新型人才培养力度,主要满足经济社会发展亟需的一流特色学科和重点支持的学科专业计划。外省招生计划主要面向中西部地区安排,向农村贫困地区、教育援疆地区倾斜。
2.学校拟安排普通类专业预留计划的比例为 1%、艺术类专业预留计划的比例为5%。在使用预留计划时,坚持集体议事、集体决策、公开透明的原则,在相应录取批次投档前投放。对生源人数多、质量好的省(区、市)特别是符合上述条件的中西部地区,可适当调整招生计划。
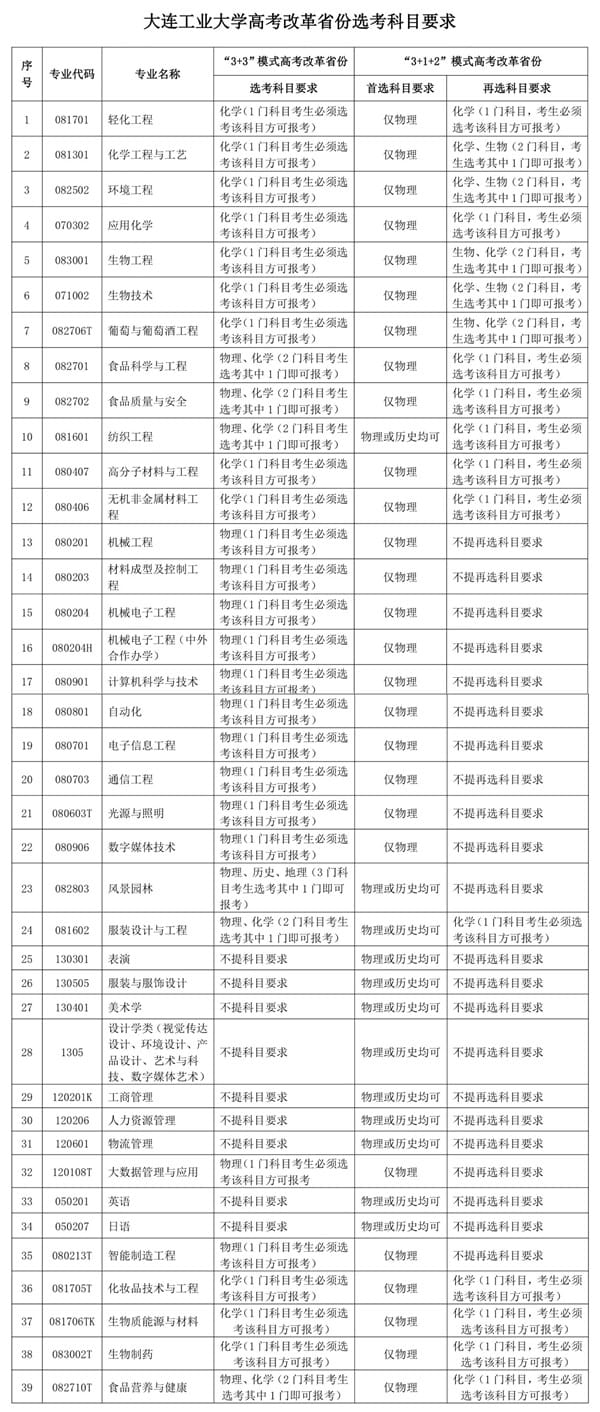
3.高考综合改革试点省(市)设置的招生专业,对选考科目的要求、综合素质评价档案的使用办法,以当地教育行政部门(或招生考试部门)及高校官方网站公布为准 (与2019年公布的选考科目保持一致)。
4.对于校考合格生源不足的省份,学校可编制 “0”计划,以便校考合格考生可以正常填报志愿,若考生达到学校录取标准,则可以参加录取。
5.英语、日语专业只招收英语语种考生,其他专业不限制外语语种。工商管理、人力资源管理、物流管理专业学生入校后的外语教学为英语或日语;计算机科学与技术、网络工程、生物工程、生物技术、生物制药、葡萄与葡萄酒工程、食品科学与工程、食品质量与安全、 食品营养与健康 、 大数据管理与应用专业学生入校后的外语教学为英语; 工商管理 ( 本科学术互认课程项目 )、 计算机科学与技术 ( 本科学术互认课程项目 ) 学生需具备一定的英语基础 ; 机械电子工程(中外合作办学)专业的专业课程由中英双方教师共同承担,英方负责的专业课程采用全英文授课,学生需具备良好的英语基础。
6.所有专业不限制男女生录取比例。
7.招生计划按照省教育厅核准的分省分专业招生计划执行。
四、毕业证书与学位证书
本科学生学习期满,成绩合格颁发大连工业大学普通高等学校本科毕业证书,达到大连工业大学学位授予标准的颁发大连工业大学学士学位证书。
五、录取办法
1.按顺序志愿投档的批次,调档比例原则上控制在 120%以内;按平行志愿投档的批次,调档比例原则上控制在100% , 最大不超过 105% 。 特殊类型批次或 有特殊要求的省份按照生源地省级招生考试部门的相关政策执行。
2.学校对考生的 身体健康状况要求,执行教育部、原卫生部、中国残疾人联合会印发的《普通高等学校招生体检工作指导意见》。 学校 表演专业为服装表演培养方向,身高最低要求限定为男性 182cm(含)以上,女性170cm(含)以上。
3.各专业录取批次由各省级招生考试部门公布,投档方式按照各省级招生考试部门的规定执行。
4.学校在投档过程中承认各省级招生考试部门关于高考加分、降分投档的政策规定,但在安排专业时使用考生的文化课成绩(不含政策加分)。
5.实行高考改革省份招生专业选考科目要求详见附表。
6.学校制定美术学、服装与服饰设计、设计学类 (视觉传达设计、环境设计、产品设计、艺术与科技、 数字媒体艺术 ) 专业 外语成绩最低控制分数线为60分(满分按150分折算)。
7.普通类进档考生的专业安排办法:
(1)按照 “分数优先、遵循考生志愿(专业志愿的优先级高于服从调剂志愿)”的原则择优录取,其中中外合作办学专业只录取有专业志愿的考生。
(2)对于有特殊要求的省份,按照该省级招生考试部门的规定进行专业录取。其中,内蒙古自治区进档考生采取 “招生计划1:1范围内按专业志愿排队录取”的规则安排专业。
(3)文化课成绩(不含政策加分)相同的情况下,非高考改革省份文史类考生依次按照 “语文”、“数学”、“文综合”成绩排序,理工类考生依次按照“数学”、“语文”、“理综合”成绩排序; 高考改革省份 考生依次按照 “数学语文总分”、“数学”、“语文”、“选考科目总分”成绩排序。通过以上方式排序后仍同分时,参考考生的综合素质评价信息进行专业录取。
8.艺术类进档考生的专业安排办法:
(1)美术类专业只录取省级统考合格的考生。 表演专业在 辽宁 、 黑龙江 、 吉林 、 山西 、 江西等五省份 , 录取参加我校校考合格的考生 ; 在山东 、 河北 、 河南 、 湖北 、 湖南 、 四川等六省份 , 录取参加省级统考表演(服装 表演 ) 类合格的考生。
(2)按照 “分数优先、遵循考生志愿(专业志愿的优先级高于服从调剂志愿)”的原则,按照文化课成绩(不含政策加分)和专业课成绩折算后的综合成绩从高分到低分进行专业录取。
折算综合成绩时,文化课成绩满分按照 750分进行折合 , 美术类 专业课成绩满分按照 300分进行折合。各专业综合成绩折算方法如下:
① 美术学、服装与服饰设计、设计学类(视觉传达设计、环境设计、产品设计、艺术与科技、数字媒体艺术)专业:
综合成绩 = 文化课成绩(不含政策加分)/2 +专业课成绩。
② 表演专业:
综合成绩 = 专业课成绩。
(3)综合成绩相同的情况下,依次按照 “专业课”、“语文”、“数学”、“文(理)综合(或选考科目总分)”成绩排序。通过以上方式排序后仍同分时,参考考生的综合素质评价信息进行专业录取。
六、国际交流与合作
经教育部批准,学校自 2020年起与英国格林多大学合作举办机械电子工程(中外合作办学)专业本科教育项目。
1.该项目专业招生纳入国家普通高等教育招生计划,原则上与学校其他专业在各省份同批次录取(有特殊要求的省份除外)。
2.项目采用 “双学籍”、“双学位”模式开展,学生入学后注册中英双方学籍,以“4+0”或“2+2”任一模式完成四年学制学习。
3.学生在规定的年限内修满规定学分且成绩合格,可获得大连工业大学本科毕业证书、学士学位证书和英国格林多大学学士学位证书。
七、收费情况
1.学费和住宿费等收取标准
学校按照省物价部门批准的标准向学生收费,各专业收费标准详见 “二、招生专业设置”,住宿费最高收费标准为1200元/年/人。
2.学费和住宿费退费办法
依据辽教发〔2006〕76号文件执行退费,学生因故退学或提前结束学业,学校按照学生实际学习和住宿时间,按月计退剩余的学费和住宿费。
3.给予学生的奖助政策及相关标准
学校建有完善的促进学生综合素质提高和健康个性发展的激励机制、面向家庭经济困难学生的助困赋能机制,设有多项奖、助学金,主要奖励资助标准为:
(1)国家奖学金:8000元/年/人。
(2)国家励志奖学金:5000元/年/人。
(3)国家助学金:一等4400元/年/人、二等2750元/年/人。
(4)辽宁省政府奖学金:8000元/年/人。
(5)大连工业大学综合奖学金:普通类专业一等2000元/年/人、二等800元/年/人、三等400元/年/人;艺术类专业一等3000元/年/人、二等1500元/年/人、三等600元/年/人。
4.学校为学生办理国家助学贷款提供便利服务。生源地信用助学贷款是由国家开发银行、农村信用社等金融机构为符合条件的高校家庭经济困难新生和在校生设立的助学贷款,由学生和家长(或其他法定监护人)向学生户籍所在县(市、区)的学生资助管理机构申请,获批后用于支付学生在校学习期间所需的学费、住宿费。
5.学校通过勤工助学、学费减免、退役士兵教育资助、入学绿色通道和临时性补助等多种形式,保障家庭经济困难学生顺利完成学业。
八、附则
1.招生咨询渠道:
(1)咨询部门:大连工业大学招生就业处招生办公室
(2)办公地址:辽宁省大连市甘井子区轻工苑1号(大连工业大学综合楼A801室)
(3)咨询电话:0411-86323661
(4)电子邮箱:zsbgs@dlpu.edu.cn
(5)网站:http://zsb.dep.dlpu.edu.cn
(6)微信公众平台(大连工业大学本科招生信息):dlpu86323661
2.招生申诉渠道:
(1)申诉部门:大连工业大学综合监察室
(2)办公地址:辽宁省大连市甘井子区轻工苑1号(大连工业大学综合楼A922室)
(3)申诉电话:0411-86323813
(4)电子邮箱:jjjc@dlpu.edu.cn
(5)网站:http://jiwei.dep.dlpu.edu.cn
3.本章程公布后,如遇教育部或各省份招生政策调整,学校将按照教育部或各省份最新招生政策执行。
4.本章程由学校招生就业处负责解释。
5.本章程经辽宁省教育厅核准,自公布之日起施行。

2023-05-04 08:55:40
一、学校自然情况
1.学校全称:大连工业大学。
2.办学地点及校址:辽宁省大连市甘井子区轻工苑1号。
3.办学类型:普通高等学校(公办)。
4.办学层次:本科。
5.办学形式:全日制。
6.主要办学条件:校园占地面积52.2万平方米(约合782.5亩),生均教学行政用房面积10.4平方米,生均宿舍面积9平方米,生师比19.2。专任教师 869 人,具有研究生学位教师占专任教师的比例为 93.3%,具有高级职务教师占专任教师的比例58.5% 。教学科研仪器设备总值 56176.3 万元,生均教学科研仪器设备值 27364.4 元。图书 97 万册,生均图书 47.2 册。
7.住宿条件:2023级新生宿舍标准为4人间或6人间,新生入学宿舍安排采取学校集中统一分配。
二、专业设置
|
序号 |
专业 |
专业名称 |
学制 |
学习年限 |
科类1 |
科类2 |
授予学位门类 |
学费 |
备注 |
|
1 |
050201 |
英语 |
四年 |
3-6年 |
文理兼招 |
物理历史学科类兼招 |
文学 |
4800 |
|
|
2 |
050207 |
日语 |
四年 |
3-6年 |
文理兼招 |
物理历史学科类兼招 |
文学 |
4800 |
|
|
3 |
070302 |
应用化学 |
四年 |
3-6年 |
理工 |
物理学科类 |
工学 |
5200 |
|
|
4 |
071002 |
生物技术 |
四年 |
3-6年 |
理工 |
物理学科类 |
理学 |
5200 |
|
|
5 |
080201 |
机械工程 |
四年 |
3-6年 |
理工 |
物理学科类 |
工学 |
5200 |
|
|
6 |
080203 |
材料成型及控制工程 |
四年 |
3-6年 |
理工 |
物理学科类 |
工学 |
5200 |
|
|
7 |
080204 |
机械电子工程 |
四年 |
3-6年 |
理工 |
物理学科类 |
工学 |
5200 |
|
|
8 |
080213T |
智能制造工程 |
四年 |
3-6年 |
理工 |
物理学科类 |
工学 |
5200 |
|
|
9 |
080204H |
机械电子工程 |
四年 |
3-6年 |
理工 |
物理学科类 |
工学 |
35000 |
中外合作办学 |
|
10 |
080406 |
无机非金属材料工程 |
四年 |
3-6年 |
理工 |
物理学科类 |
工学 |
5200 |
|
|
11 |
080407 |
高分子材料与工程 |
四年 |
3-6年 |
理工 |
物理学科类 |
工学 |
5200 |
|
|
12 |
080603T |
光源与照明 |
四年 |
3-6年 |
理工 |
物理学科类 |
工学 |
5200 |
|
|
13 |
080701 |
电子信息工程 |
四年 |
3-6年 |
理工 |
物理学科类 |
工学 |
5200 |
|
|
14 |
080703 |
通信工程 |
四年 |
3-6年 |
理工 |
物理学科类 |
工学 |
5200 |
|
|
15 |
080801 |
自动化 |
四年 |
3-6年 |
理工 |
物理学科类 |
工学 |
5200 |
|
|
16 |
080901 |
计算机科学与技术 |
四年 |
3-6年 |
理工 |
物理学科类 |
工学 |
5200 |
|
|
17 |
080901 |
计算机科学与技术 |
四年 |
3-6年 |
理工 |
物理学科类 |
工学 |
25000 |
本科学术互认课程项目 |
|
18 |
080906 |
数字媒体技术 |
四年 |
3-6年 |
理工 |
物理学科类 |
工学 |
5200 |
|
|
19 |
081301 |
化学工程与工艺 |
四年 |
3-6年 |
理工 |
物理学科类 |
工学 |
5200 |
|
|
20 |
081601 |
纺织工程 |
四年 |
3-6年 |
理工 |
物理历史学科类兼招 |
工学 |
5200 |
|
|
21 |
081602 |
服装设计与工程 |
四年 |
3-6年 |
理工 |
物理历史学科类兼招 |
工学 |
5200 |
|
|
22 |
081701 |
轻化工程 |
四年 |
3-6年 |
理工 |
物理学科类 |
工学 |
5200 |
|
|
23 |
081705T |
化妆品技术与工程 |
四年 |
3-6年 |
理工 |
物理学科类 |
工学 |
5200 |
|
|
24 |
082502 |
环境工程 |
四年 |
3-6年 |
理工 |
物理学科类 |
工学 |
5200 |
|
|
25 |
082701 |
食品科学与工程 |
四年 |
3-6年 |
理工 |
物理学科类 |
工学 |
5200 |
|
|
26 |
082702 |
食品质量与安全 |
四年 |
3-6年 |
理工 |
物理学科类 |
工学 |
5200 |
|
|
27 |
082706T |
葡萄与葡萄酒工程 |
四年 |
3-6年 |
理工 |
物理学科类 |
工学 |
5200 |
|
|
28 |
082803 |
风景园林 |
四年 |
3-6年 |
理工 |
物理历史学科类兼招 |
工学 |
5200 |
|
|
29 |
083001 |
生物工程 |
四年 |
3-6年 |
理工 |
物理学科类 |
工学 |
5200 |
|
|
30 |
120108T |
大数据管理与应用 |
四年 |
3-6年 |
理工 |
物理学科类 |
管理学 |
5200 |
|
|
31 |
120201K |
工商管理 |
四年 |
3-6年 |
文理兼招 |
物理历史学科类兼招 |
管理学 |
5200 |
|
|
32 |
120201K |
工商管理 |
四年 |
3-6年 |
文理兼招 |
物理历史学科类兼招 |
管理学 |
25000 |
本科学术互认课程项目 |
|
33 |
120206 |
人力资源管理 |
四年 |
3-6年 |
文理兼招 |
物理历史学科类兼招 |
管理学 |
5200 |
|
|
34 |
120601 |
物流管理 |
四年 |
3-6年 |
文理兼招 |
物理历史学科类兼招 |
管理学 |
5200 |
|
|
35 |
081706TK |
生物质能源与材料 |
四年 |
3-6年 |
理工 |
物理学科类 |
工学 |
5200 |
|
|
36 |
083002T |
生物制药 |
四年 |
3-6年 |
理工 |
物理学科类 |
工学 |
5200 |
|
|
37 |
082710T |
食品营养与健康 |
四年 |
3-6年 |
理工 |
物理学科类 |
工学 |
5200 |
|
|
38 |
130301 |
表演 |
四年 |
3-6年 |
艺术文理兼招 |
物理历史学科类兼招 |
艺术学 |
10000 |
|
|
39 |
130401 |
美术学 |
四年 |
3-6年 |
艺术文理兼招 |
物理历史学科类兼招 |
艺术学 |
10000 |
|
|
40 |
130505 |
服装与服饰设计 |
四年 |
3-6年 |
艺术文理兼招 |
物理历史学科类兼招 |
艺术学 |
10000 |
|
|
41 |
1305 |
设计学类 |
四年 |
3-6年 |
艺术文理兼招 |
物理历史学科类兼招 |
艺术学 |
10000 |
|
注:1.表中招生专业学费标准若有变化,以辽宁省物价部门批复意见为准;
2.设计学类按专业大类招生,所包含专业不再分设招生计划。
三、招生计划安排
1.学校根据人才培养目标、办学条件、毕业生就业情况、各地生源变化情况和生源质量、地方产业发展对人才的需求情况等因素,经学校招生委员会研究确定各专业门类的培养规模和分省招生计划。重点加大紧缺专业人才及应用型、复合型和创新型人才培养力度,主要满足经济社会发展亟需的一流特色学科和重点支持的学科专业计划。外省招生计划主要面向中西部地区安排,向农村贫困地区、教育援疆地区倾斜。
2.学校拟安排普通类专业预留计划的比例为 1%、艺术类专业预留计划的比例为5%。在使用预留计划时,坚持集体议事、集体决策、公开透明的原则,在相应录取批次投档前投放。对生源人数多、质量好的省(区、市)特别是符合上述条件的中西部地区,可适当调整招生计划。
3.高考综合改革试点省(市)设置的招生专业,对选考科目的要求、综合素质评价档案的使用办法,以当地教育行政部门(或招生考试部门)及高校官方网站公布为准 (与2019年公布的选考科目保持一致)。
4.对于校考合格生源不足的省份,学校可编制 “0”计划,以便校考合格考生可以正常填报志愿,若考生达到学校录取标准,则可以参加录取。
5.英语、日语专业只招收英语语种考生,其他专业不限制外语语种。工商管理、人力资源管理、物流管理专业学生入校后的外语教学为英语或日语;计算机科学与技术、网络工程、生物工程、生物技术、生物制药、葡萄与葡萄酒工程、食品科学与工程、食品质量与安全、 食品营养与健康 、 大数据管理与应用专业学生入校后的外语教学为英语; 工商管理 ( 本科学术互认课程项目 )、 计算机科学与技术 ( 本科学术互认课程项目 ) 学生需具备一定的英语基础 ; 机械电子工程(中外合作办学)专业的专业课程由中英双方教师共同承担,英方负责的专业课程采用全英文授课,学生需具备良好的英语基础。
6.所有专业不限制男女生录取比例。
7.招生计划按照省教育厅核准的分省分专业招生计划执行。
四、毕业证书与学位证书
本科学生学习期满,成绩合格颁发大连工业大学普通高等学校本科毕业证书,达到大连工业大学学位授予标准的颁发大连工业大学学士学位证书。
五、录取办法
1.按顺序志愿投档的批次,调档比例原则上控制在 120%以内;按平行志愿投档的批次,调档比例原则上控制在100% , 最大不超过 105% 。 特殊类型批次或 有特殊要求的省份按照生源地省级招生考试部门的相关政策执行。
2.学校对考生的 身体健康状况要求,执行教育部、原卫生部、中国残疾人联合会印发的《普通高等学校招生体检工作指导意见》。 学校 表演专业为服装表演培养方向,身高最低要求限定为男性 182cm(含)以上,女性170cm(含)以上。
3.各专业录取批次由各省级招生考试部门公布,投档方式按照各省级招生考试部门的规定执行。
4.学校在投档过程中承认各省级招生考试部门关于高考加分、降分投档的政策规定,但在安排专业时使用考生的文化课成绩(不含政策加分)。
5.实行高考改革省份招生专业选考科目要求详见附表。
6.学校制定美术学、服装与服饰设计、设计学类 (视觉传达设计、环境设计、产品设计、艺术与科技、 数字媒体艺术 ) 专业 外语成绩最低控制分数线为60分(满分按150分折算)。
7.普通类进档考生的专业安排办法:
(1)按照 “分数优先、遵循考生志愿(专业志愿的优先级高于服从调剂志愿)”的原则择优录取,其中中外合作办学专业只录取有专业志愿的考生。
(2)对于有特殊要求的省份,按照该省级招生考试部门的规定进行专业录取。其中,内蒙古自治区进档考生采取 “招生计划1:1范围内按专业志愿排队录取”的规则安排专业。
(3)文化课成绩(不含政策加分)相同的情况下,非高考改革省份文史类考生依次按照 “语文”、“数学”、“文综合”成绩排序,理工类考生依次按照“数学”、“语文”、“理综合”成绩排序; 高考改革省份 考生依次按照 “数学语文总分”、“数学”、“语文”、“选考科目总分”成绩排序。通过以上方式排序后仍同分时,参考考生的综合素质评价信息进行专业录取。
8.艺术类进档考生的专业安排办法:
(1)美术类专业只录取省级统考合格的考生。 表演专业在 辽宁 、 黑龙江 、 吉林 、 山西 、 江西等五省份 , 录取参加我校校考合格的考生 ; 在山东 、 河北 、 河南 、 湖北 、 湖南 、 四川等六省份 , 录取参加省级统考表演(服装 表演 ) 类合格的考生。
(2)按照 “分数优先、遵循考生志愿(专业志愿的优先级高于服从调剂志愿)”的原则,按照文化课成绩(不含政策加分)和专业课成绩折算后的综合成绩从高分到低分进行专业录取。
折算综合成绩时,文化课成绩满分按照 750分进行折合 , 美术类 专业课成绩满分按照 300分进行折合。各专业综合成绩折算方法如下:
① 美术学、服装与服饰设计、设计学类(视觉传达设计、环境设计、产品设计、艺术与科技、数字媒体艺术)专业:
综合成绩 = 文化课成绩(不含政策加分)/2 +专业课成绩。
② 表演专业:
综合成绩 = 专业课成绩。
(3)综合成绩相同的情况下,依次按照 “专业课”、“语文”、“数学”、“文(理)综合(或选考科目总分)”成绩排序。通过以上方式排序后仍同分时,参考考生的综合素质评价信息进行专业录取。
六、国际交流与合作
经教育部批准,学校自 2020年起与英国格林多大学合作举办机械电子工程(中外合作办学)专业本科教育项目。
1.该项目专业招生纳入国家普通高等教育招生计划,原则上与学校其他专业在各省份同批次录取(有特殊要求的省份除外)。
2.项目采用 “双学籍”、“双学位”模式开展,学生入学后注册中英双方学籍,以“4+0”或“2+2”任一模式完成四年学制学习。
3.学生在规定的年限内修满规定学分且成绩合格,可获得大连工业大学本科毕业证书、学士学位证书和英国格林多大学学士学位证书。
七、收费情况
1.学费和住宿费等收取标准
学校按照省物价部门批准的标准向学生收费,各专业收费标准详见 “二、招生专业设置”,住宿费最高收费标准为1200元/年/人。
2.学费和住宿费退费办法
依据辽教发〔2006〕76号文件执行退费,学生因故退学或提前结束学业,学校按照学生实际学习和住宿时间,按月计退剩余的学费和住宿费。
3.给予学生的奖助政策及相关标准
学校建有完善的促进学生综合素质提高和健康个性发展的激励机制、面向家庭经济困难学生的助困赋能机制,设有多项奖、助学金,主要奖励资助标准为:
(1)国家奖学金:8000元/年/人。
(2)国家励志奖学金:5000元/年/人。
(3)国家助学金:一等4400元/年/人、二等2750元/年/人。
(4)辽宁省政府奖学金:8000元/年/人。
(5)大连工业大学综合奖学金:普通类专业一等2000元/年/人、二等800元/年/人、三等400元/年/人;艺术类专业一等3000元/年/人、二等1500元/年/人、三等600元/年/人。
4.学校为学生办理国家助学贷款提供便利服务。生源地信用助学贷款是由国家开发银行、农村信用社等金融机构为符合条件的高校家庭经济困难新生和在校生设立的助学贷款,由学生和家长(或其他法定监护人)向学生户籍所在县(市、区)的学生资助管理机构申请,获批后用于支付学生在校学习期间所需的学费、住宿费。
5.学校通过勤工助学、学费减免、退役士兵教育资助、入学绿色通道和临时性补助等多种形式,保障家庭经济困难学生顺利完成学业。
八、附则
1.招生咨询渠道:
(1)咨询部门:大连工业大学招生就业处招生办公室
(2)办公地址:辽宁省大连市甘井子区轻工苑1号(大连工业大学综合楼A801室)
(3)咨询电话:0411-86323661
(4)电子邮箱:zsbgs@dlpu.edu.cn
(5)网站:http://zsb.dep.dlpu.edu.cn
(6)微信公众平台(大连工业大学本科招生信息):dlpu86323661
2.招生申诉渠道:
(1)申诉部门:大连工业大学综合监察室
(2)办公地址:辽宁省大连市甘井子区轻工苑1号(大连工业大学综合楼A922室)
(3)申诉电话:0411-86323813
(4)电子邮箱:jjjc@dlpu.edu.cn
(5)网站:http://jiwei.dep.dlpu.edu.cn
3.本章程公布后,如遇教育部或各省份招生政策调整,学校将按照教育部或各省份最新招生政策执行。
4.本章程由学校招生就业处负责解释。
5.本章程经辽宁省教育厅核准,自公布之日起施行。
